お知らせ
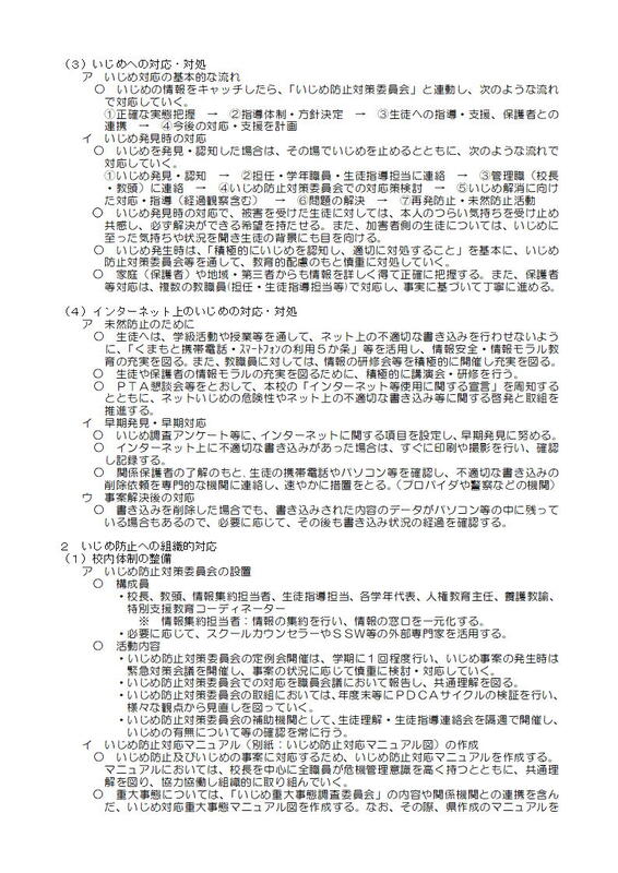
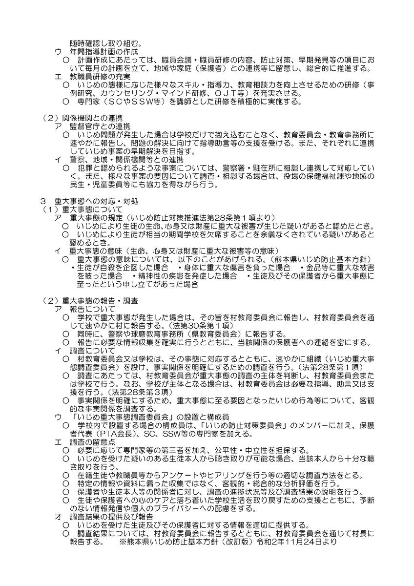
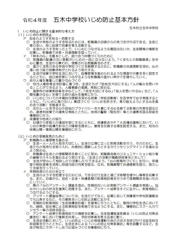
いじめ防止基本方針
PDFファイルでご覧いただく方は、以下をクリックしてください。
ブログ
R7地域伝統農業体験活動の記録
11/11(火)168日目
そろそろ収穫の時期です!
0
バナー
熊本県教育情報システム
登録機関
管理責任者 校長 志牟田 靖
運用担当者 教諭 柿原 和明
リンク
いじめ防止基本方針
PDFファイルでご覧いただく方は、以下をクリックしてください。
そろそろ収穫の時期です!
熊本県教育情報システム
登録機関
管理責任者 校長 志牟田 靖
運用担当者 教諭 柿原 和明